File list
Jump to navigation
Jump to search
This special page shows all uploaded files.
| Date | Name | Thumbnail | Size | User | Description | Versions |
|---|---|---|---|---|---|---|
| 09:20, 8 February 2008 | Congestion charge case study.PNG (file) | 48 KB | Mikko Pohjola | An example of a causal diagram. | 1 | |
| 09:10, 8 February 2008 | Indicators and proxies.ANA (file) | 3 KB | Mikko Pohjola | The Analytica file used to create Image:Indicators and proxies.PNG | 1 | |
| 09:08, 8 February 2008 | Indicators and proxies.PNG (file) | 6 KB | Mikko Pohjola | Diagram explaining the difference between indicators and proxies. | 1 | |
| 09:01, 8 February 2008 | Variable definition.PNG (file) | 19 KB | Mikko Pohjola | A diagram explaining the (non-causal) linkages between different types of information and different sub-attributes within the definition attribute of a variable. | 1 | |
| 08:48, 8 February 2008 | Aarhus Convention 1998.pdf (file) | 50 KB | Mikko Pohjola | CONVENTION ON ACCESS TO INFORMATION, PUBLIC PARTICIPATION IN DECISION-MAKING AND ACCESS TO JUSTICE IN ENVIRONMENTAL MATTERS done at Aarhus, Denmark, on 25 June 1998 | 1 | |
| 08:25, 8 February 2008 | Assessment process.PNG (file) | 6 KB | Mikko Pohjola | A schematic representation of assessment process described as a step-by-step evolution of the assessment product. | 1 | |
| 08:18, 8 February 2008 | Tainio Finland.xls (file) | 19 KB | Seturi | Fine particles risks in Finland, prepared for SETURI | 1 | |
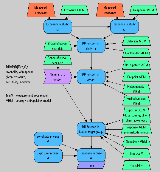
| 08:09, 8 February 2008 | General properties of good RA.ANA (file) | 6 KB | Mikko Pohjola | The Analutica file used to create Image:General properties of good RA graph.PNG | 1 | |
| 08:08, 8 February 2008 | General properties of good RA graph.PNG (file) | 15 KB | Mikko Pohjola | The diagram representing the properties of good assessments and their relations to the overall assessment (product + process). | 1 | |
| 14:26, 30 January 2008 | Variable transfer protocol.PNG (file) | 10 KB | Jouni | Basic elements of a variable transfer protocol (VTP). | 1 | |
| 11:53, 30 January 2008 | Bus timetable.pdf (file) | 30 KB | Päivi Meriläinen | 1 | ||
| 05:53, 28 January 2008 | Tainio Gasbus RiskAnalysis 2004.pdf (file) | 102 KB | Mikko Pohjola | 1 | ||
| 08:45, 17 January 2008 | General process description.svg (file) | 11 KB | Jouni | Saved as svg, not Inkscape-svg as the previous version. | 2 | |
| 14:03, 3 January 2008 | Epitox.PNG (file) | 23 KB | Jouni | Copied from Intarese wiki. | 1 | |
| 23:20, 2 January 2008 | Full chain approach.PNG (file) | 13 KB | Jouni | Pollutants added | 3 | |
| 09:29, 27 December 2007 | VOI analysis for farmed salmon.PNG (file) | 23 KB | Jouni | see Variable:Assessment:Farmed salmon | 1 | |
| 09:13, 27 December 2007 | Benefit-risk diagram for farmed salmon.PNG (file) | 14 KB | Jouni | Benefits and risks of farmed salmon. The figure relates to the assessment Assessment:Farmed salmon. | 1 | |
| 07:48, 27 December 2007 | Farmed salmon assessment.PNG (file) | 27 KB | Jouni | Diagram of the Variable:Assessment:Farmed salmon created by Jouni Tuomisto et al. Science 2004. | 1 | |
| 05:28, 19 December 2007 | Study plan.doc (file) | 61 KB | Seturi | 1 | ||
| 12:27, 18 December 2007 | Hollander.pdf (file) | 1.67 MB | Seturi | 1 | ||
| 12:21, 18 December 2007 | Example.ogg (file) | 1.67 MB | Seturi | 1 | ||
| 08:53, 12 December 2007 | Exposure.xls (file) | 14 KB | Juha Villman | 2 | ||
| 08:33, 12 December 2007 | Testiexceli.xls (file) | 11 bytes | Juha Villman | 1 | ||
| 18:24, 20 November 2007 | Data requirements for the BBN Nov 2007 pj.doc (file) | 57 KB | Anna Karjalainen | 1 | ||
| 10:01, 5 November 2007 | Valikaavio RBA Fish PCDDs A vs. C 25102007 ak XML.ANA (file) | 28 KB | Anna Karjalainen | 1 | ||
| 09:32, 5 November 2007 | Valikaavio RBA Fish PCDDs A vs. C 25102007 ak.PNG (file) | 27 KB | Anna Karjalainen | 1 | ||
| 20:14, 31 October 2007 | Net health effects of fish consumption 31102007 ak.PNG (file) | 11 KB | Anna Karjalainen | 2 | ||
| 17:30, 31 October 2007 | Uninet BBN 30102007 pg zoomed in.PNG (file) | 163 KB | Anna Karjalainen | 2 | ||
| 17:21, 31 October 2007 | Uninet BBN 30102007 pg.PNG (file) | 67 KB | Anna Karjalainen | 1 | ||
| 13:36, 30 October 2007 | BBN pilot 211206 all akk.PNG (file) | 23 KB | Anna Karjalainen | 1 | ||
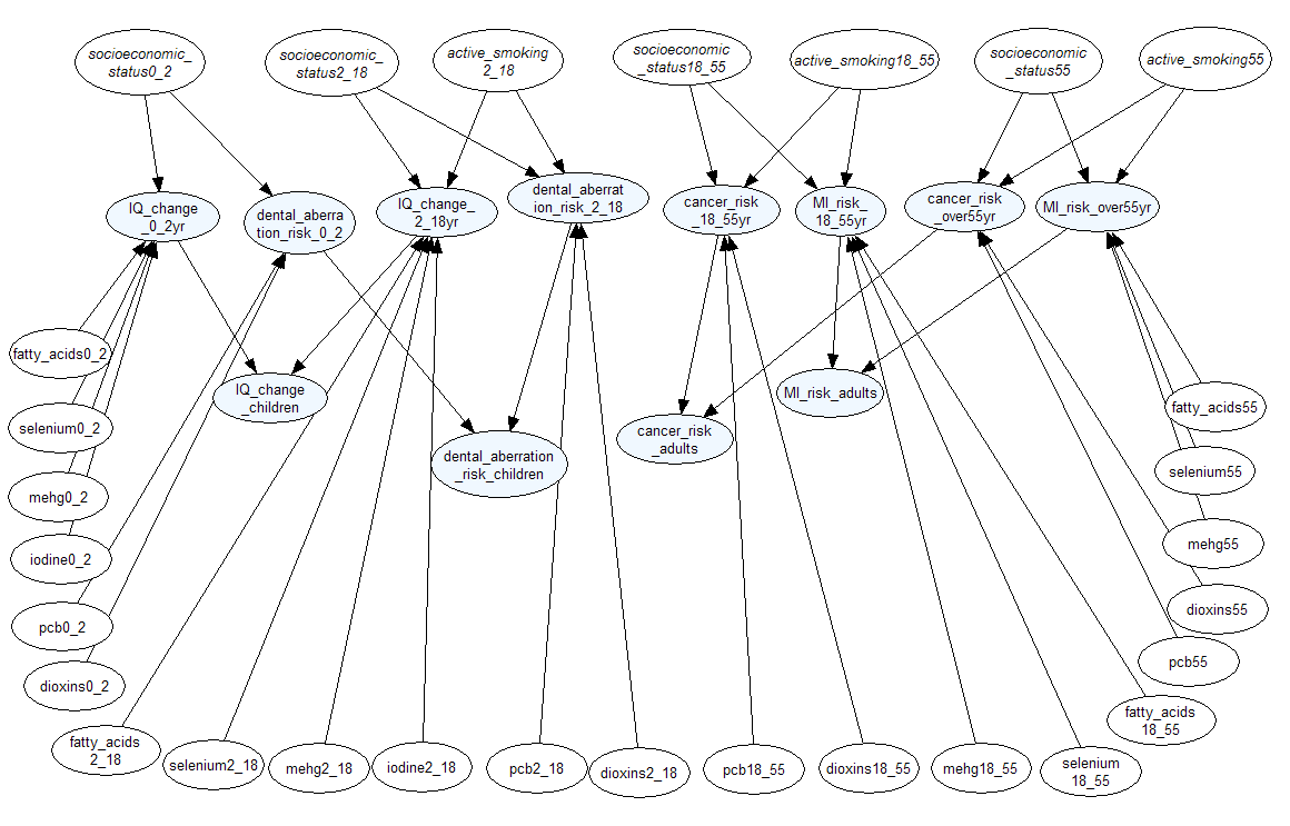
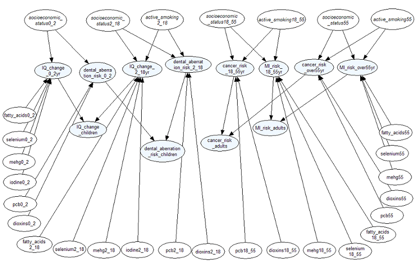
| 13:16, 30 October 2007 | Casual diagram Fish Case Study 02102007 pj.PNG (file) | 21 KB | Anna Karjalainen | 1 | ||
| 06:44, 17 October 2007 | Landuse in peatlands.PNG (file) | 24 KB | Jouni | 1 | ||
| 14:38, 16 October 2007 | Public health determinants.ANA (file) | 40 KB | Jouni | comments based on the meeting today | 4 | |
| 20:42, 12 October 2007 | Gasbus model.ANA (file) | 45 KB | Jouni | New version of the model: the graphical formatting updated according to the new notation (calculation not changed). | 2 | |
| 06:42, 3 October 2007 | Stop hand nuvola alternate.png (file) | ![]() |
4 KB | Juha Villman | Permission is granted to copy, distribute and/or modify this document under the terms of the GNU Free Documentation License, Version 1.2 or any later version published by the Free Software Foundation; with no Invariant Sections, no Front-Cover Texts, and | 1 |
| 07:43, 21 June 2007 | Checkout.png (file) | ![]() |
6 KB | Juha Villman | 1 | |
| 12:04, 18 June 2007 | Misc link.gif (file) | ![]() |
2 KB | Juha Villman | Sources:[http://www.silvestre.com.ar/] ItsMine 寄給 silvestre.herr. 更多選項 18:28 (7 小時以前) Dear Silvestre Herrera, I am a wikipedian, and I see your icons set Giøn, since you are a OSS developer, I think you may please to release y | 1 |
| 07:18, 13 June 2007 | Recent changes in variables35.png (file) | ![]() |
2 KB | Juha Villman | 1 | |
| 07:13, 13 June 2007 | Active risk assessments35.png (file) | ![]() |
2 KB | Juha Villman | 1 | |
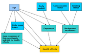
| 06:18, 13 June 2007 | Public health determinants.PNG (file) | 38 KB | Jouni | Influence diagram about major public health determinants. | 1 | |
| 07:01, 12 June 2007 | Active discussions.png (file) | ![]() |
1 KB | Juha Villman | Image from the Nuvola icon theme for KDE 3.x by David Vignoni Source: http://www.icon-king.com GNU license: This library is free software; you can redistribute it and/or modify it under the terms of the GNU Lesser General Public License as published by | 1 |
| 10:05, 4 June 2007 | Word2MediaWiki.zip (file) | 19 KB | Juha Villman | This is macro used for converting MS Word documents into Wiki-syntax | 1 | |
| 08:38, 25 May 2007 | Kiljunen&al AMBIO 2007 DioxinIntakeFisheriesManagement.pdf (file) | 313 KB | Anna Karjalainen | 1 | ||
| 05:40, 24 May 2007 | BRAgraph01.jpg (file) | 198 KB | Olli | Fish consumption, health, policies | 10 | |
| 17:08, 23 May 2007 | Fish iron benefits.PNG (file) | 17 KB | Anna Karjalainen | 1 | ||
| 17:05, 23 May 2007 | Fish benefits B3.PNG (file) | 14 KB | Anna Karjalainen | 1 | ||
| 17:01, 23 May 2007 | Fish benefits B12.PNG (file) | 11 KB | Anna Karjalainen | 1 | ||
| 16:57, 23 May 2007 | Fish iodine benefits.PNG (file) | 10 KB | Anna Karjalainen | 1 | ||
| 16:48, 23 May 2007 | Fish developmental benefits.PNG (file) | 18 KB | Anna Karjalainen | 1 | ||
| 16:44, 23 May 2007 | Fish AA EPA benefits.PNG (file) | 19 KB | Anna Karjalainen | 1 |





