DARM DA Study Exercise group 2
- This assessment was a part of the course Decision analysis and risk management in 2011.
For some guidance see the discussion page: D↷
In 2009 Finland moved from the containment phase to the treatment phase of dealing with the swine flu pandemic which required massive vaccination of inhabitants of Finland. Swine flu is a self-limiting disease and resolves with rest and symptomatic care. However, there are some individuals in the risk group who may not be able to deal with the disease and thus will require vaccination as primary prevention and a more intense secondary prevention.
Background
A statement issued by the office of the Director General of the WHO in June of 2009 stated as follows, “As of today, nearly 30 000 confirmed cases have been reported in 74 countries .… Further spread is considered inevitable. I have therefore decided to raise the level of influenza pandemic alert from phase 5 to phase 6 .… Globally, we have good reason to believe that this pandemic, at least in its early days, will be of moderate severity.” The explosive cross-border transmission pattern bore the hallmark of a full blown pandemic that was actively evolving. As of 26th October 2009 Finland had 522 laboratory confirmed cases of influenza A(H1N1) virus in. First death in Finland confirmed to be associated with A(H1N1) influenza virus on 27th Oct. 2009. Prior to this, there was reported unabated spread of virus throughout Europe. Priority groups for vaccination were identified as health care professionals, pregnant women and persons aged from 6 months to 64 years who may belong to a risk group due to some other illness; and the broad objective of vaccination was to curtail further spread of the illness and prevent severe complications. The decision to vaccinate seemed well informed on the premise that 1) the explosive pattern of spread warranted urgent action to mitigate further transmission; 2) older persons in Finland, 65 years and above, who had experienced the Spanish flu of 1918 had cross-reacting antibodies with the swine flu virus; 3) there was available a low viral particle load vaccine coupled with an adjuvant boost believed to have minimal likelihood for adverse events. The vaccine was ‘pandemic specific’ and had received EMEA and WHO endorsement; 4) the danger of possible secondary transmission past the peak of the transmission curve of the virus. Within the narrow window of opportunity for health action a risk benefit scenario for vaccination was inevitable, bearing in mind that there was no previous experience with this vaccine in human populations. Probable effects were modeled from experience with other influenza vaccines and existing data on the chosen adjuvant. Consequently, marketing authorization was granted to the manufacturers, GlaxoSmithKline Biologicals, for the vaccine under ‘exceptional circumstances’. The approved vaccine was Pandemrix; an inactivated flu virus of the strain A/California/7/2009 (H1N1) v-like strain (X 179A). The vaccine was developed following the outbreak of the swine flu pandemic which was declared in 25th April, 2009(4). The adjuvant, called AS03, was composed of squalene (10.69 milligrams), DL-α-tocopherol (11.86 milligrams) and polysorbate 80 (4.86 milligrams). The vaccine preparation consisted of a 2.5 ml suspension that was to reconstituted with 2.5ml emulsion for intramuscular injection(5). Following recommendations by the Committee for Medicinal Products for Human Use (CHMP) and US Food and Drug Administration the vaccine was authorized for marketing by the European Commission on 30th September, 2009 after undergoing only phase 1 trials. The WHO had earlier declared Pandemrix approved for swine flu A8H1N1) interventions(6). The most common known side effects seen with Pandemrix at the time were headache, fever and fatigue, arthralgia, myalgia, injection site reactions such as induration, swelling, pain and redness(4). The World Health Organization has come under intense criticism for the stampeded response to the pandemic, with particular reference to the mass vaccination campaigns. An expert panel that was set up to audit the activities of the WHO purports that the danger posed by swine flu was blown out of proportion to expedite actions that may have undelying percuniary interests. Allegations of WHO expert committee members having ties to drug companies have fostered deep mistrust in different parts of the world that may impact on public response in the event of a future influenza pandemic(7). These allegations become more grave in the face of an ensuing side-effect that no one envisaged, namely narcolepsy. Available data emerging from Finland and Sweden showed a clear excess of risk of narcolepsy among persons vaccinated, though this was insufficient to infer direct causality(8). Concerns stemming from the narcolepsy episodes were however sufficient to warrant halting of vaccination campaigns. In view of the backdrop given above, this analysis aims to support the decision to vaccinate by weighting the rationale at various levels of the decision chain.
Scope
Purpose
The purpose is to compare impacts following decision to either vaccinate the entire Finnish Population or vaccinate select risk groups. The study will evaluate scenarios and output arising from either decision. Major outputs that will be considered are 1) Incidence of swine flu following vaccination, 2) Proportion of vaccinated persons with side effects, 3) Case-specific occurrence of complications following swine flu or vaccination side-effects, 4) Total DALYs from swine flu, side effects and complications.
Boundaries
- Spatial: Finland
- Temporal: From June 2009 to 2011
- Target group: health care professionals, pregnant women and persons aged from 6 months to 64 years who may belong to a risk group due to some other illness;
Scenarios
Possible scenarios with respect to the swine flu pandemic in Finland and a decision to vaccinate include:
- 1) Implementation of a mass vaccination programme which may have the following implications:
- High prospects for interruption of further transmission within the population.
- Achievement of herd immunity which will diminish possibilities of secondary transmission.
- Greater likelihood of the emergence of side effects from the vaccination of so many people.
- Much societal concerns about mass vaccination.
- Reduce loss from healthcare cost and sick-off days from work.
- 2) Implementation of a selective immunization programme targeting priority and risk groups. Implications may include:
- Good prospects for interruption of further transmission within the population
- Poorer prospects for achieving herd immunity
- Protection of the most vulnerable population from contracting the disease.
- Reduced overall number of cases suffering possible side effects.
- Reduced societal concerns about mass vaccination.
- Reduce loss from healthcare cost and sick-off days from work.
Intended users
- The Ministry of Welfare and Health of Finland.
- Policy makers and decision makers with jurisdiction in the Swine flu outbreak.
Participants
* Participants are those who may participate in the making of the assessment. The minimum group of people for a successful assessment is always described. If some groups must be excluded, this must be explicitly motivated.
DARM exercise group 2
Definition
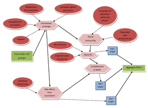
Upload a causal diagram and change the right name here.
A decision to vaccinate selectively with Pandemrix vaccine is being weighed against a decision to vaccinate the whole population. With the little that is known about the vaccine, we think that it is safer to err on the side of caution by not exposing the whole population to a vaccine with minimally understood biological profile. Susceptible persons will be vaccinated while at the same time emphasis will be placed on routine influenza vaccination, for the rest of the population, bearing in mind that cross-reactivity could occur.

Decision variables
* Decision variables: decisions that are considered.
Decision variables will include:
- Mass vaccination programme. (Assuming total coverage)
- Vaccination of risk and priority groups. (75% Coverage)
Indicators
* Indicators: outcome variables of interest.
Indicators for evaluating outcome will include:
- DALY from healthy target population and treated cases.
- DALY from swine flu.
- DALY from adverse events and complications.
Other variables
* Other variables: any variables that link to the causal network and are within the boundaries of the assessment.
Other variables that may assess decision variables include:
- Immunization coverage(%) among health care professionals vaccinated.
- Immunization coverage(%) among pregnant women vacinnated.
- Immunization coverage(%) among persons aged from 6 months to 64 years with particular risk who have been vaccinated.
- Percentage of vaccinated persons with sero-conversion.
- Percentage of vaccinated persons having side effects.
- Percentage of vaccinated persons with vaccine failure.
Calculation
DALY= YLL+YLD
- YLL=Years of life lost
- YLD=Years lived with disability
- YLD = #cases*severity weight*duration of disease
- 1)DALY from swine flu
- 2)DALY from adverse events.
- 3)DALY arising from complications.
Use of the Impact calculation tool (ICT) -model would be useful and a detailed description for the code that can be used in the model can be found in Impact Calculation Tool code description
Analyses
EXTRA * Analyses: statistical and other analyses that contain two or more variables, e.g. optimizing.
Result
DALY from
- swine flu
- adverse effects
- and complications is expected to be lower in vaccination of risk groups than mass coverage vaccination
References
- 1. Suomen vanhimmalla väestöllä on suojaavia vasta-aineita sikainfluenssaa vastaan. 2010. [1]
- 2. Ministry of Social Affairs and Health: Two cases of influenza A(H1N1) confirmed in Finland. 2009 [2]
- 3. THL and MSAH: Influenza A(H1N1)v epidemic about to start, first death in Finland confirmed. 27 Oct 2009 [3]
- 4. Pandemrix [4]
- 5. [5]
- 6. Pandemrix - Adjuvanted H1N1 Influenza Vaccine [6]
- 7. Laura Phillips , Swine Flu Response by WHO Criticized. March 12, 2011 [7]
- 8. European Medicines Agency reviews further data on narcolepsy and possible association with Pandemrix [8]
- 9. http://www.who.int/vaccine_research/documents/WHE_Smith_presentation.pdf