IEHIA of waste management in Lazio (Italy)

From Opasnet
Jump to navigation Jump to search


This case study was carried out as part (work package 3.6) of the EU-funded INTARESE project. The contents were obtained from IEHIAS toolbox.

The potential environmental and health effects of waste management of municipal solid waste (MSW) are poorly understood, especially when the different aspects of the full chain process (waste production, collection, transport, recycling, treatment, disposal) are taken into consideration. A prognostic assessment was carried out in Lazio (a region in Central Italy with about 5.5 million inhabitants including Rome) by comparing two future waste management scenarios based on appropriate sustainable measures to the baseline situation representing the business as usual situation. We evaluated the 2008 baseline scenario (BS) and two alternative 2016 scenarios, Waste Strategy (WS) and Green Policy (GP). In the first alternative scenario (WS), waste management was modified because of an increase in recycling/composting, different waste flows, cleaner transportation, new management plants and no landfilling without pretreatment. In the second alternative scenario (GP), an additional drastic reduction in the total amount of waste was foreseen together with a very high recycling rate.

Result

Waste management and emissions At the baseline the total volume of waste produced was 3.330 mTonnes, of which 0.593 was recycled/composed, 1.902 was landfilled without pretreatment, and 0.835 was managed with Mechanical and Biological Treatment (with production of Refuse Derived Fuels (RDFs) for incineration). Under the Waste strategy, the recycling/composting rate will be increased up to 60% and no landfill will be in use without pre-treatment. Under the Green policy, the amount of waste production will decrease to 15% and recycling/composting rate will increase to 70%. A considerable decrease (up to 90%) will be seen for most of the emitted pollutants (for instance particulate matter (PM) emissions will go from 17.9 to 6.6 and 4.13 tonnes/year for the three scenarios, respectively)


Population A total of 36,191 people were living nearby MSW facilities at baseline (23,917 close to the two incinerators, 2,345 close to MBTs, and 9,929 close to landfills). With the Waste strategy, the number of people living close to plants will increase to 51,639 subjects, mainly due to the introduction of new incinerators (from 23,917 to 39,284 subjects). On the other hand, the Green policy will decrease to 14,606 the population involved with an important reduction of people residents close to incinerators and landfills. Important differences by socioeconomic status were present at baseline, with people of lower socioeconomic status being relatively more exposed to waste management than more affluent people. In addition to the general population, waste workers were estimated: about 10,000 for the baseline and the Waste strategy whereas the number will decrease to about 8,300 workers under the Green Strategy.


Pollution from transport and management plants. At baseline, a total of 18,916 journeys of trucks per year were necessary in Rome for the transfer of waste from the resident areas to the management facilities. Under the baseline scenario, about 10 millions Kilometers per year were travelled. In the Waste strategy, the number of journeys and the kilometers traveled are reduced of 37.2% and 38.2%, respectively. The reduction was even more radical in the Green policy scenario, with a reduction of 65.3% in journeys and 64.5% in kilometers travelled. The contribution of waste transport to the average annual concentration of NO2 in Rome was 0.0199 Cg/m3 at baseline, 0.00198 Cg/m3 with waste strategy and 0.00118 Cg/m3 with the green policy with an important reduction of the population weighted exposure (-90%, -95 %, respectively). Estimated annual average concentrations of air pollutants emitted from the plants in the vicinity of landfills and incineration plants were rather small. The population weighted NO2 (and PM10) exposure levels were also relatively low, ranging from 0.05 to 0.7 Cg/m3for landfills and 0.03 to 0.06 Cg/m3 for incinerators.


Attributable cases An annual frequency of 243 occupational injuries in the waste sector was estimated, with 0.8 fatalities each year; the absolute number of accidents will decrease in the Green Policy because of the reduction of the manpower. The impact of transport of waste on the population of Rome could be estimated in 561 (related to NO2 exposure) and 14 (related to PM exposure) Years of Life Lost (YLL) at baseline; the impact as YLLs decreases to 50 and 1 (Waste strategy) and to 29 and 0 (Green policy), respectively. For MBTs, the prevalence of subjects with severe odours annoyance (about 130 subjects) and the prevalence of people with respiratory symptoms attributable to the plants (about 500 subjects) was constant in all the scenarios. For incinerators, the cumulative incidence of attributable cancer cases over the 35 year period was 7.5, 11.7and 2.5 in the three scenarios, respectively. A total of 10 YLL (NO2) attributable to incinerators were estimated at baseline. The number increased to 15.9 YLL with the waste strategy and decreased to 9.6 with the green policy. The YLL attributable to PM were very small. For landfills, low birth weight cumulative incidence was 8.3 newborns (baseline and waste strategy) and 2.8 in the green policy. The cumulative incidence of congenital anomalies was of 0.3 subject (baseline and waste strategy) and 0.1 for the green policy. The health impact of landfills as YLL was 17.9 (NO2) estimated at baseline and with waste strategy and a decrease to 12.4 with the green policy. The prevalence of severe odours annoyance and respiratory symptoms assessed for residents at 200 meters from the landfills, were the same (54 and 424, respectively) at the baseline and with the waste strategy while a decrease to 19 and 147 were predicted with the green policy.


DALYS The most important health impact of waste management was occupational accidents, responsible of about 40,000 DALYs for the baseline and the Waste strategy while the impact decreases to 33,000 DALYs with the Green policy. For the general population, a total of about 3000, 2500, and 1600 DALYs were estimated under the different scenarios, respectively. The largest contribution to DALYs for the general population was from respiratory symptoms (about 90%) and odour annoyance; the contribution from the other health disorders was small.

Methods

The population under evaluation were residents in Lazio, and, in particular, people living in Rome potentially exposed to exhaust fumes from waste collection and transport. We also considered the population living close to Mechanical and Biological Treatment (MBT) plants (200 meters), landfills (2 km) and incinerators (3 km) as well as workers in the waste industry for the risk of occupational accidents. Pollutants from transport, emissions from incineration, and combustion of landfills biogas were evaluated. Concentrations of specific pollutants (PM10 and NO2) were modeled using ad hoc GIS models and the ADMS-Urban model. Population weighted exposure levels were calculated. Concentration-response functions were derived from systematic reviews of the literature. Cases of specific diseases and disorders attributable to waste management (incidence of cancer, newborns of low-birth weight, congenital anomalies, and prevalence of respiratory disorders and odour annoyance), Years of Life Lost (YLL), and Disability Adjusted Life Years (DALYs) were estimated for the 35-year period from 2016 to 2050.

⇤--#: . Although the original document has everything in a huge table, use standard headings instead of a table here. Only Table 1, Table 3, Table 8, Table 10, and Table 11 should be formatted as tables. --Jouni 10:21, 13 September 2011 (EEST) (type: truth; paradigms: science: attack)

Types of Assesment

Description

Management of municipal solid waste (MSW) can be a significant source of environmental contamination and thus of human exposure to pollutants, especially for those living in close proximity to management plants (i.e. incinerators and landfills). Exposures may also occur more widely as a result of collection and transportation of waste using heavy duty diesel vehicles. The health impact of some exposures has been evaluated in epidemiological studies with controversial results (Porta et al, 2009). In addition, workers may suffer from occupational injuries during the collection and transportation phases, the general population may be annoyed from odours and concerns about health effects may cause environmental worry. Several additional aspects complicate the issue, including compliance with new EU legislation (aimed at waste reduction, reuse, recycling, and landfills closure), conflicting interests of the stakeholders and communities concerns. In the European Union, we can expect substantial changes in the coming years, as government policies need to change and industry and communities will most certainly face new economic circumstances and environmental conditions. Future changes in waste management may therefore have significant implications for human exposure and health, and may raise public anxiety. The key question remain, namely what are the environmental and health impacts for the general population of changes in waste management systems in the European Union over the foreseeable future.

The overall aim of this case study was to assess potential exposures and health effects arising from MSW throughout their lifecycle, from collection to disposal or treatment under different scenarios. Following the methods and the lessons learned in the diagnostic assessment for the year 2001 performed in the three countries(Italy, England and Slovakia) INTARESE study (Forastiere et al, 2009), we have conducted a prognostic assessment in the Lazio region of Italy (about five million inhabitants including the city of Rome). In our assessment model, we evaluated the environmental and health impact of different policies for MSW, considering a baseline scenario for the year 2008 and two alternative scenarios for 2016. In our assessment we evaluate MSW collection and transport, mechanical and biological treatment(MBT) and incineration plants and landfills. In this integrated assessment, different exposures and health effects were under considerations including pollutants from transport, emissions from incineration and combustion of landfills biogas, and occupational injuries.


Type of assessment

A prognostic assessment was carried out by comparing two future waste management scenarios based on appropriate sustainable measure to the baseline situation representing the business as usual situation. The alternative scenarios were based on the assumption that prescriptive norms will change the situation with regards to waste production, collection, transportation, treatment and disposal.

The assessment considered the downstream impacts of these norms and conditions on exposure and health, but did not consider how the conditions would be achieved (e.g. what technological or socio-economic changes would be necessary and their costs), nor the implications of these changes. We focused only on the direct effects of policy actions, but in evaluating the consequence of these actions we developed predictive scenarios with relatively detailed indications of how the system will change under a set of assumptions, in particular environmental conditions, human exposures, health effects.

In Lazio, the baseline scenario (“business as usual”) is the situation in 2008, whereas in the first alternative scenario (Lazio Wastes trategy) management of waste is changed because of increase in recycling/composting rate, different waste flows, new management plants and no landfilling without pre-treatment. In the second alternative scenario (Green policy), an additional drastic reduction in the total amount of waste is foreseen together with a very high recycling rate.


Scenario(s)

The assessment assumes that in Lazio the 2008 baseline situation remains the same in 2016 with identical amount of waste produced with no waste prevention program in operation. Waste collection is performed with highly polluting diesel trucks (Euro 2) using street bins with very low recycling and composting rates. A total of 7 MBTs are operating and 2 incinerators burn refuse-derived fuel (RDF) produced in MBTs; a total of 9 landfills are operating where waste disposal occurs mostly without pretreatment.

The alternative scenario is taken from the regional waste plan proposed by the Regional Government in 2010 (Waste Strategy) which considers the period up to 2016 and foresees an increase in recycling and composting rate up to 60% using door to door collection of waste. The strategy is intended to recover the material (especially paper and glass), and to use various MBT processes to turn mixed wastes into a Refuse Derived Fuel (RDF) for energy recovery through incineration/gasification. In 2016, only stabilized organic fraction after composting will reach landfills and iron and metals will be separated. The increasing recovery of materials will reduce the use of landfills and they will not accept waste without pre-treatment. According to the plan, 6 new plants for processing waste (2 gasification plants and 6 new MBTs)will be built by 2016, while the number of landfills will remain unchanged. As for the waste collection system, a “door to door” selective waste collection will be implemented to reduce the unsorted waste production, and to increase the selective waste collection. Regarding waste transportation, special attention will be given to the renewal of the trucks collecting bins that will be smaller and less polluting vehicles. For example, in the historic centre of the city of Rome waste collection will be performed by electric vehicles, while in the remaining parts of the city both natural gas vehicles and low emission diesel vehicles will be used. For a portion of the city of Rome, waste transportation will be performed by trains from an intermediate station to the final destination. Waste collection and treatment can have an effect on occupational health and on injuries rates among workers. In theory, when planning collection systems, special care should will be taken to avoid heavy lifting and strain from handling containers, as well as the prevention of injuries at incineration, composting or recycling plants.

The most sustainable scenario is the Green police where a radical application of the EU waste hierarchy principles of reduction of waste (-15% over baseline), high recycling/composting rates (70%) and progressive closure of landfills are applied. Waste prevention will be a key factor: if the amount of waste generated in the first place is reduced and sorted in the appropriate way for recycling, then disposing of it will automatically become simpler. As a consequence, in the green scenario there will be a reduction in the number of the operating plants: incinerators, landfills and MBTS in Lazio will be 2, 6, and 7, respectively. The criteria for which some plants will be closed are based on the amount of people resident nearby, emission levels, and year of the plant activation. In addition, in the large central area of the city within the railway ring, waste collection and transportation will be performed with electric vehicles.


Table 1: Key aspects of the Lazio Waste Scenarios

Baseline 2006 Waste Strategy 2016 Green policy 2016
Waste Prevention: No

Recycling and composting:17.8%

Waste Recommended: No

Recycling and composting:59.5%

Waste Prevention: Recommended and Enforced (15% over baseline)

Recycling and composting: 70%

Waste Collection System: Mostly by bins and trucks Waste Collection system: Mostly by bins, trucks and "door to door" Waste Collection System: Mostly by "door to door"
Recycling: Street collection of glass and paper Recycling: door to door collection of glass and paper Recycling: door to door collection of glass and paper, centralized collection at recycling centers
vehicle fleet: diesel trucks; trains vehicle fleet: electric and low emissions vehicles; trains. Electric vehicles in the central area (District 1). vehicle fleet: electric and low emissions vehicles; trains. Electric vehicles in the large central area (Railway ring).
Mechanical Biological Treatment: 30.5% Mechanical Biological Treatment: 100% Mechanical Biological Treatment: 100%
landfill without pretreatment: 69.4% landfill without pretreatment: 0% landfill without pretreatment: 0%
waste management facilities: 2 incinerators,9 landfills, and 7 MBTs waste management facilities: 4 incinerators, 9 landfills, and 13 MBTs waste management facilities: 2 incinerators, 6 landfills, and 7 MBTs
occupational health program Improved occupational health program Improved occupational health program


Study area(s)

The study was carried out for the Region of Lazio (Central Italy, it includes the city of Rome) with 5,561,017 inhabitants (as at January 1st 2008). Lazio is characterized by a strong heterogeneity in the distribution of population: more than 75% of residents are concentrated in the province of Rome, particularly in the city of Rome where about 2.7 million people live (49% of regional population). However, most of the municipalities (54% of total) have less than 3.000 inhabitants, with only 13.2% of municipalities having more than 15.000 residents. The Lazio average density is 323 inhabitants/km2, higher than the national density (199inhabitants/km2) Population data at the smallest unit of aggregation for census 2001 were available in Lazio by census block (CB) (total of 27,875 CB (mean 183, SD 234 inhabitants per unit).

The Lazio road system is a radial system with Rome as the central point. A system of crossroads provides interconnection between different parts of the region. The radial structure is also recognizable in the rail network.


Dates/time periods

Since the scenarios will be fully operating in 2016, we decided to perform the assessment considering the 35-year period 2016-2050 for the calculation of the health impact. In particular, for the calculation of the effect of transportation on survival(and Years of Life Lost – YLL- and Disability Adjusted Life Years- DALY), we assumed that the exposure to trucks emissions will be operating for the period 2016-2030 (and health effects were calculated up to 2050). Similarly, we assumed that incinerators/gasification plants operating in 2016 will be operating until 2030 and the health effects were estimated up to 2050. For landfills operating in 2016, we assumed that the emissions will last up to 2045 (30 years) and the effects on newborns were calculated up to then (an assumption in agreement with the available knowledge that land-filled biodegradable waste starts to emit bio-gas a few years after deposit and continues to do so for several decades).


Study population(s)

We performed the assessment for different sectors of the Lazio population. For the effects of emissions of transport, we considered the entire population of the Rome urban area (about 2.5 million inhabitants at the 2001 Census). According to the same 2001 Census data there were 12,041 workers employed in the waste industry in Lazio, and we considered for the baseline evaluation that 80% were blue collar workers (9,633) potentially at risk of occupational injuries. The dimension of this occupational group has been changed for the two alternative scenarios proportionally to the amount of waste produced. For the general population, we considered for the assessment residents living 3 km from incinerators, 2 km from landfills and 200 meters from MBTs. People were identified as living within the census blocks on the basis of the GIS data. Specific sex and age (5 year bands) groups were considered for specific health outcomes and the population was further divided in a five-level areabased index of socioeconomic status (SES). The index was developed by census block using the 2001 census data of Lazio, similar to the method previously developed for the city of Rome (Cesaroni et al, 2006). We considered census information that represented various socioeconomic parameters: occupation, education, housing tenure, family composition, and foreign status. We performed a factor analysis to create a composite indicator, and we used the quintiles of its distribution in census blocks to obtain a 5-level area-based index.


Exposures/risk factors

The following pollutants/factors were included within the scope of this assessment:

  • Particulates and gases (PM10, NO2) � from transport, incinerators, landfills engines.
  • Dioxins and other combustion products� from incinerators.
  • Bioaerosols (endotoxins) to MBTs and landfills
  • Biogas from landfills.
  • Odours are coming from MBTs and landfills.
  • Occupational injuries are happening from waste collection and transport.


Health Outcomes

Stakeholders

The list of stakeholders in waste management includes industry, central / regional governments, city councils, NGOs, service users, private sector, citizens, scientists and media. It should be noted that several stakeholders are present in the waste management area especially before waste formation: industry, packing, delivery of goods, and citizens are all involved in the waste formation as well as in the “waste minimization” process. On the other hand, there are several stakeholders at the end of the process where “waste” represents important economical resources of material glass, paper, etc) and energy. Since environmental control is also crucial at the end of the process, public institutions play an important role. We have appreciated that there are several conflicting interests among the various stakeholders, especially in Italy, e.g. national policy versus local policy, industrial interests versus environmental interests, environmental sustainability and employment, waste minimization and energy production. These conflicting interests, together with citizens’ concerns of health effects, make choices of waste management a very controversial area.


The full list of stakeholders includes:

  • European, national and regional policymakers and authorities (Ministries of Environment, Ministries of Health).
  • Institutions for environmental control and public health.
  • Transportation industry.
  • Waste management companies and industry.
  • Consumers, NGOs and lobby groups (e.g. for composting and recycling).
  • Citizens associations.
  • Media.
  • Researchers.


Stakeholders participation

In Lazio, discussions were held with the Regional Authority responsible for the regional Waste Strategy, especially regarding the sites of the new plants and the waste flows. Meetings were held with the main waste company for the Rome municipality mainly responsible for waste collection and transportation. Environmental data and dispersion models were discussed with the Regional Environmental Protection Agency. There were several discussions with city councils and community groups regarding the proposal of new incinerators and with expert journalists in the field. All these discussions were conducted in an informal way.


Exposure Assessment

Source Exposure Variables

As indicated in the causal diagram (Annex 1), the following variables were used to estimate exposures :

  • Emissions; for each management process and for each type of pollutants,emissions per ton of treated waste (Environs, 2004; see Annex 2).
  • Meteorological data - (wind speed, wind direction, temperature, solar influx (W/m2)).
  • Waste management sites - incinerator and landfill characteristics (location,stack height, stack diameter, gas exit velocity, gas exit temperature).
  • Authorized emission data for the Waste management sites.
  • Population data –population at census area level.
  • Road network – TeleAtlas Multinet road data.
  • Map of concentrations – PM10 and NO2 concentration maps at 100x100m grid (combination of dispersion modelling and the waste transport model).


Exposure metrics

  • Mean annual PM10 and NO2 population-weighted exposure.
  • Distance from incinerators, landfills and MBTs.
  • Employment in the waste industry.


Sources and emissions

On the basis of amount of waste per management process (data from the Regional Waste Authority) and specific air emission factors (see Annex 2), estimates of the total amount of pollutants emitted on a yearly basis were made.


Concentrations/hazard intensity

Concentrations were modelled in two ways:

1. Concentrations arising from waste transport were modelled using a purpose build GIS model (see annex 3). The waste transport model uses information on waste generation capacity, road network and types of road, storage bins and collection vehicles to estimate traffic flow attributable to waste collection and waste transport. A shortest cost path analysis constructs routes from collection points to waste management sites giving high costs to minor roads and low costs to major roads. Total amount of waste collection vehicles is then calculated and gridded to a 100x100m raster. A kernel file, which is modelled in ADMS-Urban, reflects dispersion of traffic emissions around a 100x100 grid cell. The kernel is then used in the ArcInfo Focalsum function to create a modelled concentration grid. This approach derives from a methods developed at Imperial College Vienneau 2009.
2. Concentrations arising from incinerators and/or landfills were modelled using the atmospheric dispersion model – ADMS-Urban. Meteorological data for 2008 and 2009 from the nearest available met station was used NO2 and PM10 concentrations were modelled by ADMS-Urban till approximately 10 km away from the incinerators and landfills.

Exposures

Area weighted concentrations were calculated in ArcGIS by intersecting the concentrations grids with the census boundaries. This then provided the link between population and concentrations. Population-weighted exposure levels were calculated for the specific population of interest.


Health effects and impacts

Exposure-health effect variables

Background sex-age specific cancer incidence data were retrieved from the pool of the Italian cancer registries (www.registri-tumori.it). Mortality statistics were available from the Italian Institute of statistics (http://demo.istat.it/). Prevalence of congenital malformations at birth was derived from the Annual Report (data for 2000) of the International Clearinghouse for birth defects monitoring system www.icbd.org for Italy.

Background prevalence data for respiratory symptoms in the adult population and odor annoyance were derived from the study by Herr et al, 2003.


Health metrics

The health metric for each of the following outcomes is the annual cumulative (2016- 2050) number of cases / diseases attributable to waste management (Attributable burden):

  • Annual and cumulative incidence of cancer in adults
  • Annual prevalence of congenital malformations in children and cumulative incidence of cases
  • Annual prevalence of low birth weight and cumulative incidence of cases
  • Annual mortality
  • Annual prevalence of respiratory disorders
  • Annual prevalence of odors annoyance


Exposure-response functions

The PM10 and NO2 Exposure Response Functions (ERF) derive from studies on trafficrelated air pollution. They were taken from the systematic review conducted by the INTARESE work package on transport (WP3.1/WP1.3). For a 10Cg/m3 increase in outdoor PM10 concentrations, RR for all natural mortality is 1.060 (95%CI 1.030- 1.090). For 10 Cg/m3 NO2, RR= 1.06 (95%CI=1.04-1.08) (Refer to Toolbox database derived from document: Concentrations - response functions for traffic-related air pollution, IRAS).

For morbidity, we used our systematic review of the literature on waste (Porta et al,2009) providing relative risks for the following outcomes:

  • Cancer cases near incinerators (within 3 km): RR=1.035 (95% CI=1.03-1.04) (Elliott et al, 1996). Such effect was scaled in the cancer model according to plant and population characteristics (see Annex 4);
  • Respiratory symptoms (cough on rising and during the day) near MBTs (200 meters) or landfills (200 meters): OR=3.18 (95% CI 1.24 to 8.36) which is equivalent to a Prevalence Rate Ratio= 2.25 (Herr et al, 2003);
  • Low birth weight near landfills (2km): RR=1.06 (99% CI=1.052-1.062) (Elliott et al, 2001). This coefficient has been halved on the assumption that the methods to capture biogases from landfills has been improved over the years;
  • Congenital anomalies near landfills (2km): RR=1.02 (99% CI=1.01-1.03) (Elliott et al, 2001). This coefficient has been halved on the assumption that the methods to capture biogases from landfills has been improved over the years;
  • Severe odour annoyance near MBTs (200 meters) or landfills (200 meters): 5.4% (Herr et al, 2003);


Finally, for occupational injuries we derived the accident rates (per 100,000 workers in the waste industry) from a comprehensive official UK report (HSE, 2009)

  • Fatality rate: 8.5
  • Major injury accident rate: 423
  • Over 3d injury accident rate: 2093
  • Total accident rate: 2525


Impact metrics

We estimated for each scenario and for each process:

  • Attributable cases (n)
  • Years of Life Lost (YLLs)
  • Disability Adjusted Life Years (DALYs)


Impact assessment methods

First, exposure classes were defined and the attributable cases calculated:

AC = Rateunex * ER * Popexp where AC = the attributable cases Rateunex = background prevalence/incidence rate in the general population ER = excess risk in the exposed population (relative risk – 1) Popexp = number of exposed subjects

Years of Life Lost (YLL) attributable to PM10 and NO2 exposure from transport and plants emissions were estimated. On the assumption to follow up until 2050 the entire 2016 population living close to emission sources, and that their mortality rate was similar to that of the national population, we estimated YLLs attributable to PM10 and NO2 exposure as derived from the air dispersion model. In particular, we assumed that the impact of PM10 and NO2 will be noticeable only during 2016-2035. We have used the system of spreadsheets provided by the IOM institute [org/pubs/IOM_TM0601.pdf?PHPSESSID=551b9ccae82ad1127a41db2c144d6d9a].

DALYs were calculated for the three scenarios. AC was converted to DALYs by including severity weights (S) and health state durations (D):

DALY = AC * D * S.

For the calculation of DALYs, severity weights (or disability weights, S) give an indication of the reduction in capacity due to the specific disease. A weight factor, varying from 0 (healthy) to 1 (death), is determined by experts (clinicians, researchers, etc). In our case, severity weights were mostly adapted from the Victorian Burden of Disease Study (2005). In particular, the following severity weights/and duration of disease (D, years) were adopted. Mortality = 1

Cancer = 0.44/12.6 years

Respiratory symptoms = 0.08/1 year (prevalence)

Low birth weight = 0.106/ 79.6 years

Congenital anomalies = 0.17 / 79.6 years

Severe odour annoyance = 0.03/ 1 year (prevalence)

Occupational injuries

  • Fatality = 1
  • Major injury = 0.208 / 37.3 years
  • Over 3d injury = 0.10 / 3.3 years


Uncertainty Analysis

Main Source on Uncertainty

We have listed the sources of uncertainties for each step of our evaluation. Significant sources of uncertainty were assessed according to the IPCC (2005) classification. The level of confidence was systematically recorded for each step in the assessment indicating correctness of each model, analysis or statement using value out of 10 where: 9 is very high confidence; 8 is high confidence; 5 is moderate confidence; 2 is low confidence; and <2 very low confidence.

1. one Scenarios

The reduction of waste and the improvements in recycling and composting across Lazio, detailed in the two scenarios, will lead, in the long term, to environmental,social and economic benefits. However, a potential negative impact with both of the scenarios relates to the increase in road transport of waste as different services are introduced to collect more recyclables. The increase in road transport could have negative implications for local air pollution levels although vehicle emissions abatement technology should minimize this potential risk. Therefore, the main limitation of our scenarios was the uncertainty about the impact of the recycling industry. Overall, we think we have characterized the scenarios with a moderate level of confidence.


2. two Waste generation and management

As expected, there were inadequacies in data availability and reliability on MSW indicators. However, a crosscheck has been done between various sources and we have high confidence in the summary statistics reported and in the waste flows described.


3. Population characteristics and exposure to air pollutants

We had relatively high quality geo-referenced data for incinerators, landfills and MBT’s. Small problems, however, were faced in estimating the exposed population because the size of some landfills is not known, and the unit of the available population data (census block) did not fit our needs. Fortunately population data by age and sex was available at the local level even though they were based on the last census. Overall, we have very high confidence on the population data close to the plants.

The results of the air dispersion models depend on the quality of the input data. We had operational data or authorized values during recent years. However, some plant characteristics were missing and had to be estimated. On the other hand, we could rely on high quality meteorological data for most of the plants and topography was also considered. Overall, we have a high confidence in the estimated air pollution concentrations close to management plants and along roads.


4. Excess-risk and exposure-response functions

The application of excess-risk estimates based on distance from the plants has been problematic because of several difficulties in interpreting of epidemiological studies. We have tried to address the issue in a transparent way by conducting a systematic evaluation. However, as underlined on several occasions, we have moderate confidence in the excess risks used for the impact assessment of cancer cases and adverse reproductive outcomes. The effect estimates for respiratory symptoms and odour annoyance are also based on a limited number of studies and our confidence on them is moderate. On the other hand, we have high confidence in the coefficients for long-term effects of PM10 and NO2 on mortality.

5. Quantification of the health impact

The quantification has been straightforward in terms of calculating excess cases as there are no difficulties in finding the appropriate health statistics and taking into account the particular population characteristics near the facilities. However, the most difficult part is translating the effect studied from old plants using old technologies to new facilities. We have clearly stated our assumptions and also have tried to evaluate the consequence of changing some of the parameters. Overall, we have moderate confidence in our method to estimate excess cancer cases and reproductive outcomes. On the other hand, the life table approach is rather robust although it is difficult to verify some of the assumptions (time of the effect, stability of the population, constant mortality). Finally, because a variety of illegal disposal practices exists and because it is difficult to estimate the amount of waste that is disposed of illegally, to determine emissions, exposure levels and health effects is difficult. For all of these reasons, our quantification of the health impacts has a moderate level of confidence.

Result

Outputs

As indicated in the causal diagram (Annex 1) the following indicator variables are used to estimate health effects:

  • Cases of disease attributable to waste management
  • DALYs (including YYL) attributable to waste management


Main findings

  • Scenarios, waste generation and management

At the baseline the total volume of waste produced was 3.330 mTonnes, of which 0.593 was recycled/composed, 1.902 was landfilled without pre-treatment, and 0.835 was managed with Mechanical and Biological Treatment (with production of Refuse Derived Fuels (RDFs) for incineration). Under the Waste strategy, the recycling/composting rate will be increased up to 60% and no landfill will be in use without pre-treatment. Under the Green policy, the amount of waste production will decrease of 15% and recycling/composting rate will increases to 70%. (see also Figures 3-5 for the schematic representation of the waste flows)

Table 2. Waste generation, management and plants for the treatment of Municipal Solid Waste in Lazio, Italy, according to three policy scenarios: Baseline 2008, Waste Strategy 2016, Green Policy 2016.



Management Baseline 2008 Waste Strategy 2016 Green Policy 2016
m Tonnes % m Tonnes % % Change Over Baseline m Tonnes % % Change Over Baseline
Total Volume 3.333 3.471 4.1 2.833 15.0 -15.0
Recycling/Composting 0.593 17.8 2.065 59.5 248.0 1.983 70.0 234.3
To be managed 2.740 100.0 1.406 100.0 -.48.7 0.850 100.0 -69.0
Landfill without Treatment 1.902 69.4 0 0.0 -100.0 0 0.0 -100.0
Mechanical Biological Treatment 0.835 30.5 1.406 100.0 68.3 0.850 100 1.8
RDF for incineration 0.292 10.7 0.477 34.0 63.5 0.289 34.0 -1.2
Stabilized organic fraction 0.175 6.4 0.303 21.6 73.3 0.183 21.6 4.8
Iron and other metals 0.021 0.8 0.035 2.5 68.9 0.021 2.5 2.1
Residuals 0.213 7.8 0.211 15.0 -1.0 0.127 15.0 -40.1
Loss of material 0.134 4.9 0.379 26.9 182.7 0.229 26.9 70.7
Number of Plants
Incinerators 2 4 2
Landfills 9 9 6
MBTs 7 13 7
  • Population involved and characteristics.

A total of 36,191 people live nearby MSW facilities at baseline (23,917 close to the two incinerators, 2345 close to MBTs, and 9929 close to landfills). Through the implementation of the waste strategy, the number of people living close to plants will increase to 51.639 subjects, especially because of two new incinerators (from 23,917 to 39,284 subjects). On the other hand, the Green policy will decrease to 14,606 the population involved with an important change of people residents close to incinerators and landfills. Important differences by socioeconomic status were present at baseline, with people of lower socioeconomic status being relatively more exposed than more affluent people to waste management. In general, the waste policies will not affect the relative inequity in this context, although the absolute number of exposed people decreases in the Green policy. In addition to the general population, waste workers were estimated: about 10,000 for the baseline and the waste strategy whereas the number will decrease to about 8,300 under the Green Strategy.

  • Pollutants concentrations and population weighted exposure

The contribution of waste transport to the average annual concentration of NO2 in Rome is 0.01988 Cg/m3 at baseline, 0.00198 Cg/m3 with waste strategy and 0.00118 Cg/m3 with at green policy. As a consequence, the implementation of the waste and green strategy results in an important reduction of the population weighted exposure (-90%, -95 %, respectively). A total of 28,532 people living in Rome are exposed to the highest NO2 concentrations (0.277-7.065) at the baseline but, due to changes in transport policies, this number decreases to 0 with the waste and green strategy, respectively. Annual average concentration near all landfills and incineration plants were estimated with the ADMS model. The contribution from the plants was rather small with the highest values found for the large landfill of Malagrotta in Rome. The population weighted NO2 (and PM) exposure levels were also relatively low, ranging from 0.05 to 0.7 Cg/m3 for landfills and 0.03 to 0.06 for incinerators Cg/m3.


  • Quantification of the health impact: attributable cases:


Transport (workers): An annual number of 243 occupational injuries were estimated, with 0.8 fatalities each year. Despite an occupational health programme was foreseen in the alternative scenarios, we could not anticipate the effectiveness of the program and therefore the injury rates considered were the same. In addition, it was difficult to predict changes in technology of the vehicle fleet. However the absolute number of accidents will decrease in the Green Policy because of the reduction of the manpower in the sector.


Transport (population): The impact of transport of waste on the population of Rome could be estimated in 561 (NO2) and 14 (PM) Years of Life Lost (YLL) at baseline; the impact decreases to 50 and 1 (waste strategy) and to 29 and 0 (green policy), respectively.


MBTs: only small differences among scenarios in the number of people residing nearby MBTs were estimated. As a consequence, the prevalence of subjects with severe odours annoyance was constant (about 130 subjects) and the prevalence of people with respiratory symptoms attributable to the plants was about 500 subjects in all the scenarios.


Incinerators: as indicated, when compared to the baseline, a 60% increase in the number of people residing nearby incinerators was estimated with the waste strategy, whereas a 60% decrease was estimated with the green policy. The cumulative incidence of attributable cancer cases over the 35 year period was 7.5, 11.7and 2.5 in the three scenarios, respectively. A total of 10 YLL (NO2) attributable to incinerators were estimated at baseline. The numbers increase to 15.9 YLL with the waste strategy and decrease to 9.6 with the green policy. The YLL attributable to PM were very small.


Landfills: the same number of people was residing nearby at baseline and with Waste strategy, whereas a decrease of 65% was observed with the Green policy. Low birth weight cumulative incidence was 8.3 newborns (baseline and waste strategy) and 2.8 in the green policy. The cumulative incidence of congenital anomalies was 0.3 individuals (baseline and waste strategy) and 0.1 in the green policy. The health impact as YLL was 17.9 (NO2) estimated at baseline and with waste strategy and a decrease to 12.4 with the green policy. The prevalence of severe odours annoyance and respiratory symptoms assessed for residents at 200 meters, were 54 and 424, respectively, for the baseline and the waste strategy, whereas the numbers are lower (19 and 147) with the green policy.


Table 2. Health impact of waste management in Lazio according to policy scenarios: population and attributable cases.


Baseline 2008 waste strategy 2016 Green policy 2016
Variables Measure n0 n0 % Change Over Baseline n0 % Change Over Baseline
Transport

population involved Occupational injuries

Annual Incidence 9633 10297 6.9 8358 -13.2
Fatalities 0.8 0.9 6.9 0.7 -13.2
Major Injuries 40.7 43.6 6.9 35.4 -13.2
Over 3 Days Injuries 201.6 215.6 6.9 211 -13.2
Population involved (Rome residents) 2559005 2559005 0.0 2559005 0.0
YLL (NO2) Cumulative Incidence 561 52 -90.6 29 -94.8
YLL (PM10) 14 1 -96.2 0 -97.9
MBT (n. plants) 7 13 0 7
Population Involved (0-0.2km) 2345 2426 3.5 2353 0.3
Severe odour annoyance Prevalence 127 131 3.5 127 0.3
Irritative respiratory symptoms Prevalence 557 576 3.5 559 0.3
Incinerators (n. plants) 2 4 2
Population involved (0-3 km) 23917 39284 64.3 8809 63.2
Cancer Cases Annual Incidence
2020 Annual Incidence 0.25 0.28 12.4 0.05 -79.9
2040 Annual Incidence 0.15 0.34 129.7 0.08 -42.1
2050 Annual Incidence 0.00 0.10 6672.0 0.02 1165
2016-2050 Cumulative Incidence 7.48 11.72 56.6 2.46 -67.1
YLL (NO2) Cumulative Incidence 10.0 15.9 58.6 9.6 -4.6
YLL (PM10) Cumulative Incidence 0.011 0.025 125.1 0.015 33.0
Landfills 9 9 0.0 6 -33.3
Population involved (0-2 km) 9929 9929 0.0 3444 -65.3
Low Birth weight (2016-2050) Cumulative Incidence 8.28 8.28 0.0 2.81 -66.1
Congenital anomalies (2016-2050) Cumulative Incidence 0.29 0.29 0.0 0.10 -66.1
YLL (NO2) Cumulative Incidence 17.9 17.9 0.0 12.4 -30.4
YLL (PM10) Cumulative Incidence 0.0 0.0 -6.7 0.0 -27.7
Population involved (0-200 m) 993 993 0.0 344 0.3
Severe odour annoyance Prevalence 54 54 0.0 19 -65.3
Irritative respiratory symptoms Prevalence 236 236 0.0 82 65.3


Table 3. Health impact attributable to waste management in Lazio according to policy scenarios: summary of Disability Adjusted Life Years (DALYs).


Baseline 2008 Waste Strategy 2016 Green Policy 2016
Workers Transport 38454 41107 33365
n % n % n %
Transport 575 19.3 53 2.1 29 1.8
MBT 1203 40.4 1244 49.2 1207 72.5
Resident Population Incinerators 52 1.7 81 3.2 23 1.4
Landfill 1150 38.6 1150 45.5 405 24.3
TOT 2979 100 2527 100 1665 100

The most important health impact of waste management is occupational accidents responsible of about 40,000 DALYs for the baseline and the Waste strategy whereas the impact decreases to 33,000 DALYs with the Green policy. For the general population, a total of about 3000, 2500, and 1600 DALYs were estimated under the different scenarios, respectively. The largest contribution to DALYs for the general population is from respiratory symptoms (about 90%) and odour annoyance; while the contribution from the other health disorders is small. As a consequence, when the relative contribution to DALYs is divided by management process (Figure 24), for the baseline the largest contribution to DALYs comes from landfills and MBTs, although also transport provide a 19% contribution. The decrease in DALYs with the waste strategy is mainly attributable to better transport while with the Green policy also the contribution from landfills decreases.

Implications

We found a moderate impact of waste management on environment and health when compared to other potential environmental factors, like traffic air pollution or second-hand smoke. However, a few results are worth to be pointing out.

1 The most important heath impact of waste management is occupational accidents related to the collection, load and transport of waste. This is an area of great importance as long as collection of waste is made along the streets/roads without a strong injuries prevention programme. Of course, we are confident that new technology will help in this respect. We could not evaluate the effects of these future potential changes and the uncertainties about our estimates on future injury rates and health consequence are large but we hope in the conservative way.


2 The possible role of transport of waste with highly polluting trucks is often neglected in the discussion of waste management related health problems. Our estimates at baseline indicate a relevant environmental impact for the city of Rome, especially for people living along roads with high trucks traffic. This environmental impact translates to a relative important health impact in terms of DALYs. Programs to change from high to low polluting vehicles are crucial in this respect.


3 A relevant health impact was estimated from landfills and MBTs with regards to respiratory symptoms and odour annoyance. This is not of surprise as the perception of these aspects is the basis for community concerns over waste management plants. There are large uncertainties over the effect estimates we provided as the exposureresponse coefficients were derived from single studies conducted in the past and the generalizability may be low. Moreover, new technologies may provide an important improvement to limit aerosols, dispersions of endotoxins, and odour release. Therefore, the ability to predict for the future is limited. However, our approach indicates the need to provide a strong preventive effort in this area.


4 The environmental and health impact generated from traditional management plants like landfills and incinerators is limited due to the strict legislation on emissions. Therefore, the numbers of additional cases of cancer or congenital malformations for current and future exposures is low. Nevertheless, these plants are a matter of concern especially because of the health effects potentially generated. from emissions of the past or because malfunctioning of the plants requiring frequent maintenance.


5 Significant improvement in the environmental and health impacts can be achieved with future strategies dedicated to waste reduction, recycling, clean transport, composting and waste treatment before the final destination (table 11 for a summary).


Table 3. Summary of the environmental and health impacts of waste management in Lazio according to policy scenarios.


Variables Baseline Waste Strategy 2016 Green Policy 2016
n0 n0 % change over baseline n0 % change over baseline
Total waste (mTons) 3.333 3.471 4.1 2.833 -15.0
Recycling/Composting 0.593 2.065 248.0 1.983 234.3
To be managed 2.740 1.406 -48.7 0.850 -69.0
Landfill without pretreatment 1.902 0.000 -100.0 0.000 -100.0
Collection and transport
Total Kms travelled 9899592 6119120 -38.2 3511785 -64.5
PM emissions
Total (Tons) 17.86 6.62 -63.0 4.13 -76.9
per inhabitant (grams) 3.213 1.190 -63.0 0.742 -76.9
People living close to plants
Incinerators (0-3 Km) 23917 39284 64.3 8809 -63.2
Landfills (0-2 Km) 9929 9929 0.0 3444 -65.3
MBT (0-200 m) 2345 2426 3.5 2353 0.3
Total residents 36191 51639 42.7 14606 -59.6
Population weighted exposure
NO2 from transport - u/m3 0.02030 0.00186 -90.9 0.00103 -94.9
Attibutable cases (2016-2050)
Occupational injuries 243 260 6.9 211 -13.2
Severe odour annoyance (prev) 180 185 2.4 641 -19.2
Irritative respiratory symptoms (prev) 793 812 2.4 641 -19.2
Cancer cases 7.5 11.7 56.6 25 -67.1
Low Birth weight 8.3 8.3 0.0 2.8 -66.1
Congenital anomalies 0.3 0.3 0.0 0.10 -66.1
Years of Life Lost
Due to NO2 589 86 -85.3 51 -91.3
Due to PM10 14 22 57.9 0.3 -97.8
Disability Adjusted Life Years (DALYs)
Workers 38454 41107 6.9 33365 -13.2
Population 2979 2527 -15.2 1665 -44.1


The health impact can be reduced up to 60-70% as predicted for the green policy. However, our findings suggest an important equity issue: there is a differential distribution by social class for people living close to management plants and the poorest sector of the population is more exposed. The same happens for occupational injuries among workers. Since the equity issue is not solved in relative terms even in the most radical Green strategy, more attention should be posed to this aspect in future waste management planning and operation.


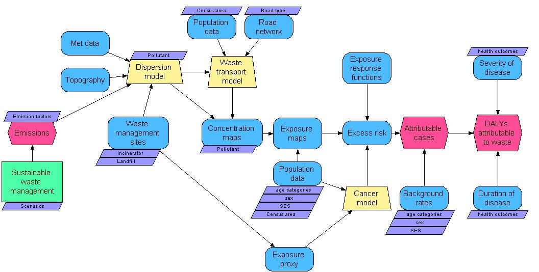
Annex 1. Municipal Solid Waste Causal Diagram


Municipal Solid Waste Causal Diagram

Description

Decision

Two policy scenarios are compared with the baseline situation in 2008 to evaluate the impact of sustainable waste management. The Waste Strategy is the planned local policy on treatment of waste for the year 2016. The Green Strategy is,a more radical policy scenario operating in 2016.


Index

Scenarios

Amount of waste produced, collected and transferred to various treatment plants, according to the three policy scenario

Incinerators

Geographical coordinates of incinerators (or other combustion-based treatment plant) and plants characteristics: Year starting activity, chimney height, exit temperature, fumes capacity (Nmc/h) (for each line)

Landfills

Geographical coordinates of landfill sites, plus landfills characteristics: capacity per year, total volume, estimated area, biogas production, biogas capture (No/Flaring/capture for energy), year starting activity

MBTs

Geographical coordinates of Mechanical and Biological Treatment plants plus waste processed per year, estimated area, year starting activity

Emission factors

For each management process and for each type of pollutants, emissions per ton of treated waste See Annex 2. (Environs, 2004)

Pollutant

PM10, SOx, NOx, metals, dioxins, PCBs

Census area

Total population as at the 2001 census, by census block of residence

Road type

Different road types – motorways, major roads (mainly A),local roads (B +minor), local roads (minor importance)

Age categories

Census population (2001) by five-year age classes (19): 0; 1-4; 5-9; 10-14; 15-19; 20-24; 25-29; 30-34; 35-39; 40-44; 45-49; 50-54; 55-59; 60-64; 65-69; 70-74; 75-79; 80-84; 85+

Sex

Males, Females

Socio Economic Status(SES)

Small-area (census block of residence) composite index based on 2001 census data as a measure of socioeconomic status (SES), classified in high, mediumhigh, medium, medium low, low on the basis of quintiles.

Health outcomes

Mortality, cancer, congenital malformations, newborns of low birth weight, respiratory symptoms, odour annoyance, occupational injuries.


Deterministic Variable

Meteorological data

Yearly meteorological variables at the closest airport

Road network

TeleAtlas road network with info for different types of roads

Topography

Description of local surface shapes and features

Waste management sites

Plants for management and disposal of waste (landfills, incinerators, Mechanical and Biological Treatment (MBT) plants) operating according to the policy scenarios plus characteristics (e.g. location, stack height,gas velocity etc.)

Map of concentrations

Resulting GIS layers after dispersion models are applied. Assume concentrations are representative of exposures

Map of exposure

Resulting GIS layers of pollutants after population data are applied

Population data

Census population 2001 stratified by age, sex and SES

Exposure response functions (ERF)

List of ERFs: Overall Mortality RR= 1.06 (95%CI=1.03-1.09) increase in mortality for 10 ug/m3 PM10

RR= 1.06 (95%CI=1.04-1.08) increase in mortality for 10 ug/m3 NO2

Morbidity

  • Cancer cases near incinerators (within 3 km): RR=1.035 (95% CI=1.03-1.04)(Porta et al, 2009). Such effect is scaled in the cancer model according to plant and population characteristics (see Annex 4)
  • Respiratory symptoms (cough on rising and during the day) near MBTs (200 meters) or landfills (200 meters): OR=3.18 (95% CI 1.24 to 8.36) which is equivalent to a Prevalence Rate Ratio= 2.25 (Herr et al, 2003)
  • Severe odour annoyance near MBTs (200 meters) or landfills (200 meters): 5.4%
  • Low birth weight near (2km) landfills: RR=1.06 (99% CI=1.052-1.062) (Porta et al, 2009)
  • Congenital anomalies near (2km) landfills: RR=1.02 (99% CI=1.01-1.03) (Porta et al, 2009)
  • Occupational injuries (per 100.000 workers in the waste industry) (HSE, 2009)
  • Fatality rate: 8.5
  • Major injury accident rate: 423
  • Over 3d injury accident rate: 2093
  • Total accident rate: 2525

Exposure proxy

Exposure based on distance from the plants. The following distances have been considered.

Incinerators: 0-3 km

Landfills: 0-2 km

MBTs: 0-1 km (or 0-2 km)

Number of workers in the waste industry to estimate occurrence of occupational injuries

Excess risk

Difference between the incidence of a particular disease in subjects who were exposed to a specified risk factor( P(D|E)) and the incidence of the same disease among subjects who were not exposed (P(D| not E)).

That is

ER = P(D|E) - P(D| not E)

Background rates

Country-level of prevalence/incidence of the disease

Severity of disease

Severity weights (adapted from Mathers et al, 1999)

  • Mortality = 1
  • Cancer =0.44
  • Respiratory symptoms = 0.08
  • Low birth weight = 0.106
  • Congenital anomalies = 0.17
  • Severe odour annoyance = 0.03
  • Occupational injuries
    • Fatality = 1
    • Major injury = 0.208
    • (Over 3d injury = 0.10

Duration of disease

Duration of diseased health state (years)

  • Cancer = 12.6
  • Respiratory symptoms = 1 (prevalence)
  • Low birth weight = 79.6
  • Congenital anomalies = 79.6
  • Severe odour annoyance = 1 (prevalence)
  • Occupational injuries
    • Major injury = 37.3
    • Over 3d injury = 37.3

External Model

Waste transport model

Waste transport model uses information on waste generation capacity, road network and types of road, storage bins and collection vehicles to estimate the waste road flow (Annex 3)

Dispersion model

ADMS-Urban predict concentration of pollutants

Cancer model

Estimates excess cancer risk over time according to the characteristics of the incineration plant, time since first exposure and time since cessation of exposure (annex 4)


Indicator

Emissions

Total estimated emissions of pollutants according to the policy scenarios

Cases of disease attributable to the waste policy

Calculation of attributable cases

1. AC = Rateunex * ER * Popexp

2. where AC = the attributable cases

3. Rateunex = background prevalence/incidence rate in the general population

4. ER = excess risk in the exposed population (relative risk – 1)

5. Popexp = number of exposed subjects


DALYs

Disability Adjusted Life Years attributable to the waste treatment policy

Calculation for DALYs = AC * D * S

Cases of disease attributable to the waste policy * Duration of disease * Severity of disease

The entire model (causal diagram) is run once for each of the three scenarios: baseline, waste strategy, green policy, then the results are taken to evaluate predicted DALYs attributable to changes in waste policies.

See also

References

1 Cesaroni G, Agabiti N, Rosati R, Forastiere F, Perucci CA: An index of socioeconomic position based on 2001 Census, Rome. Epidemiol Prev 2006, 30:352-7
2 Elliott P, Shaddick G, Kleinschmidt I, Jolley D, Walls P, Beresford J, Grundy C: Cancer incidence near municipal solid waste incinerators in Great Britain. Br J Cancer 1996; 73:702-710
3 Elliott P, Briggs D, Morris S, de Hoogh C, Hurt C, Kold Jensen T, Maitland I, Richardson S, Wakefield J, Jarup L. Risk of adverse birth outcomes in populations living near landfill sites. British Medical Journal 2001; 323:363–8
4 Enviros, 2004 Review of Environmental and Health Effects of Waste Management: Municipal Solid Waste and Similar Wastes. Department of Environment Transport and the Regions (DEFRA), UK
5 [[Forastiere F, Badaloni C, de Hoogh C, et al. Health impact assessment of waste management facilities in three European countries. ISEE; 2009; Dublin, 26 August 2009; 2009. Herr CE, Zur Nieden A, Jankofsky M, Stilianakis NI, Boedeker RH, Eikmann TF. Effects of bioaerosol polluted outdoor air on airways of residents: a cross sectional study. Occup Environ Med. 2003 May;60(5):336-42]]
6 HSE. 2009. Update to mapping health and safety standards in the UK waste industry. Heath and Safety Executive (HSE, HSMO, UK)
7 Intergovernmental Panel on Climate Change. 2005 Guidance notes for lead authors on the IPCC fourth assessment report on adressing uncertainty.http://ipccwg1.ucar.edu/wg1/Report/AR4_UncertaintyGuidanceNote.pdf. 2005
8 Porta D, Milani S, Lazzarino AI, Perucci CA, Forastiere F. Systematic review of epidemiological studies on health effects associated with management of solid waste. Environ Health. 2009 Dec 23;8:60
9 [[Victorian Government Department of Human Services 2005 Victorian burden of disease study – mortality and morbidity in 2001. Melbourne: Public Health Group, Rural and Regional Health and Aged Care Services Division. Victorian Government Department of Human Services. Melbourne Victoria, 210 pp..]]
10 Vienneau D, de Hoogh K, Briggs D. A GIS-based method for modelling air pollution exposures across Europe. Sci Total Environ, 2009; 408:255-266


Related files

<mfanonymousfilelist></mfanonymousfilelist>