Integrated E & H frameworks

From Opasnet
Jump to navigation Jump to search
The text on this page is taken from an equivalent page of the IEHIAS-project.

The detail information for this material is given in D51-Revised review on integrated monitoring. It is available on INTARESE website

There have been a number of approaches in order to form more holistic models to address interlinked environment and health challenges. Key issues have been to focus on interdisciplinary approaches and identify causal societal relationships. The following programs were reviewed (Table 1):

  • DPSIR (Driving Force - Pressure - State - Impact - Response Framework)
  • DPSEEA (Driving Force - Pressure - State - Exposure – Effects – Action)
  • The INTARESE full chain approach

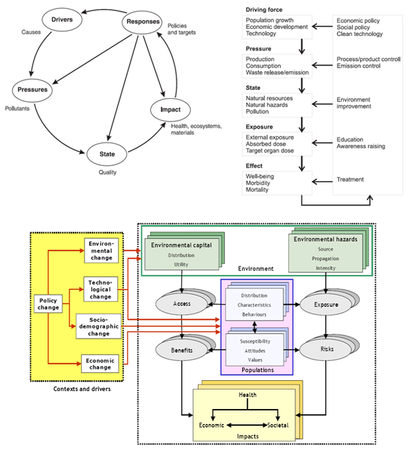
DPSIR scheme

The causal framework for describing the interactions between society and the environment adopted by the European Environment Agency: Driving forces, Pressures, States, Impacts, Responses (DPSIR) [1] is an extension of the PSR (Pressure-State-Response) model developed by OECD, which takes into account human health, ecosystem and social-economic impacts [2] (Figure 1).

The DPSIR provides an overall model for analyzing integrated environmental problems. In practice, this framework is mainly focusing on man-made drivers and pressures, omitting the possible impacts of natural disturbances. Furthermore, it does not illustrate properly the dynamic processes from exposure to effects. This framework has been criticized as being linear and uni-directional [3].

DPSEEA framework

The framework of DPSEEA (Driving Force - Pressure - State - Exposure – Effects – Action) has been adopted by the World Health Organization. It provides an overall mechanism for analyzing environmental problems and related health effects. DPSEEA (Corvalan et al., 1996) refers to integrated monitoring and reporting diagrams (Figure 1).

The DPSEEA model is useful in designing a system of environmental health indicators within a decision-making context. In practice, based on the monitoring program objectives and particular context, the physical, chemical and biological indicators in each of these six components can be selected in order to help identifying and monitoring key DPSEEA relationships. It needs to be adapted and modified according to circumstance. However, this framework addresses more indicators on the man-made environment, less on the natural environment and ecosystem. The complex interactions between natural and human systems are not highlighted.

INTARESE full chain approach

The INTARESE framework comprises all relevant aspects and builds on all relevant methods to provide guidance for a comprehensive and integrated risk/impact assessment (Figure 1). It recognized the concept of the DPSIR, DPSEEA and MEME (The multiple exposures-multiple effects) frameworks but provides a more flexible and comprehensive framework. The key attributes are:

  • the full chain approach, including variables and causal relationships linking the different steps in the chain from source to impacts
  • the framework also enables a dynamic appraisal of health risks from environmental stressors by taking into account societal changes (behaviours, policy impacts, etc.) in the different steps of the full chain.
  • the logical process of assessment (steps involved in the execution of the assessment, tasks and responsibilities of the parties involved)
  • information input and models (data input and processing, applying models, transforming intermediate variables into meaningful indicators and summary indices)
  • appraisal of the information from multiple perspectives

The full chain covers all the aspects from the other frameworks and focuses on comprehensiveness and integration (Briggs, 2008). It is limited to human health.

Figure 1 DPSIR, DPSEEA and INTARESE full chain frameworks (Top left: DPSIR framework (Source: EEA), Top right: DPSEEA framework (Source: WHO), Bottom: Conceptual framework for health-related integrated assessment (Source: INTARESE).

Table 1 The comparison of DPSIA, DPSEEA and INTARESE full chain.
Framework DPSIR DPSEEA INTARESE-Full chain
Scenarios Either consider the status quo or investigate scenarios
Driving forces Areas in public life that exerts pressure on the environment, e.g. economic sectors, households. The driving forces refer to the factors that motivate and push the environmental processes involved. Activities that lead to emissions, e.g. driving a car, producing energy, using hairspray, natural activities like volcanoe eruptions
Pressures, e.g. emissions Resulting environmental burden, e.g. due to waste and built-up areas The result is the generation of pressures on the environment. Sources: Emissions and Releases, Due to activities and processes (natural and anthropogenic)
State of the environmental media State of an environmental compartment that is exposed to the burden, e.g. changes in atmosphere and lithosphere In response to the pressures, the state of the environment is often modified. Quality of environmental meadis, After dispersion and transformation, e.g. concentration
Exposure Deterioration in the state of the environment, however, poses risks to human well-being only when there is interplay between people and the hazards in the environment. Exposure is therefore rarely an automatic consequence of the existence of a hazard: it requires that people are present both at the place and at the time that the hazard occurs. Exposure to environmental hazards, in turn, leads to a wide spectrum of health effects, which may be acute or chronic. The concept of exposure is best developed in relation to pollutants in environmental media. The amount of the pollutant absorbed, i.e. the "dose", depends on the duration and intensity of the exposure. Exposure settings: Exposure Depending on population behavior, e.g. time-activity pattern, product use, diet
Impacts/Effects Specific impact due to the environmental burden, e.g. greenhouse effect, soil pollution Some hazards may have a rapid effect following exposure, whereas others may require a long time to produce an adverse health effect. Human body: Dose, health effects After inhalation, dermal exposure, ingestion Pathophysiological processes lead from a dose to a health effect
Damages Social, cultural, political, economical and judicial settings: Impacts

Taking place of valuation and weighing; risk characterization; e.g. policy deficits, disease burden, societal (external) costs, perceptions

Answers of society/Actions Social reaction to the burden, e.g. research and laws In face of the environmental problems and consequent health effects, society attempts to adopt and implement a range of actions. These may take many forms and be targeted at different points within the environment-health continuum. Actions may be taken to reduce or control the hazards concerned, such as by limiting emissions of pollutants or introducing flood control measures. The most effective long-term actions, however, are those that are preventive in approach, aimed at eliminating or reducing the forces that drive the system.

References

  • Briggs D.G. 2008. A framework for integrated environmental health impact assessment of systemic risks. Environmental Health, 61: 1-17.
  • Corvalán, C., Briggs, D., Kjellström, T. 1996. Development of environmental health indicators. In: Linkage Methods for Environment and Health Analysis: General Guidelines. A Report of the Health and Environment Analysis for Decision-making (HEADLAMP) Project. UNEP, US EPA, WHO (Briggs D, Corvalán C, Nurminen M, eds). Geneva: Office of Global and Integrated Environmental Health, World Health Organization, 19-53.

See also

Integrated Environmental Health Impact Assessment System
IEHIAS is a website developed by two large EU-funded projects Intarese and Heimtsa. The content from the original website was moved to Opasnet.
Topic Pages
Toolkit
Data

Boundaries · Population: age+sex 100m LAU2 Totals Age and gender · ExpoPlatform · Agriculture emissions · Climate · Soil: Degredation · Atlases: Geochemical Urban · SoDa · PVGIS · CORINE 2000 · Biomarkers: AP As BPA BFRs Cd Dioxins DBPs Fluorinated surfactants Pb Organochlorine insecticides OPs Parabens Phthalates PAHs PCBs · Health: Effects Statistics · CARE · IRTAD · Functions: Impact Exposure-response · Monetary values · Morbidity · Mortality: Database

Examples and case studies Defining question: Agriculture Waste Water · Defining stakeholders: Agriculture Waste Water · Engaging stakeholders: Water · Scenarios: Agriculture Crop CAP Crop allocation Energy crop · Scenario examples: Transport Waste SRES-population UVR and Cancer
Models and methods Ind. select · Mindmap · Diagr. tools · Scen. constr. · Focal sum · Land use · Visual. toolbox · SIENA: Simulator Data Description · Mass balance · Matrix · Princ. comp. · ADMS · CAR · CHIMERE · EcoSenseWeb · H2O Quality · EMF loss · Geomorf · UVR models · INDEX · RISK IAQ · CalTOX · PANGEA · dynamiCROP · IndusChemFate · Transport · PBPK Cd · PBTK dioxin · Exp. Response · Impact calc. · Aguila · Protocol elic. · Info value · DST metadata · E & H: Monitoring Frameworks · Integrated monitoring: Concepts Framework Methods Needs
Listings Health impacts of agricultural land use change · Health impacts of regulative policies on use of DBP in consumer products
Guidance System
The concept
Issue framing Formulating scenarios · Scenarios: Prescriptive Descriptive Predictive Probabilistic · Scoping · Building a conceptual model · Causal chain · Other frameworks · Selecting indicators
Design Learning · Accuracy · Complex exposures · Matching exposure and health · Info needs · Vulnerable groups · Values · Variation · Location · Resolution · Zone design · Timeframes · Justice · Screening · Estimation · Elicitation · Delphi · Extrapolation · Transferring results · Temporal extrapolation · Spatial extrapolation · Triangulation · Rapid modelling · Intake fraction · iF reading · Piloting · Example · Piloting data · Protocol development
Execution Causal chain · Contaminant sources · Disaggregation · Contaminant release · Transport and fate · Source attribution · Multimedia models · Exposure · Exposure modelling · Intake fraction · Exposure-to-intake · Internal dose · Exposure-response · Impact analysis · Monetisation · Monetary values · Uncertainty
Appraisal